迅捷号
  • 首页
  • 汽车资讯
  • 电车维修
  • 二手车
  • 新能源
首页 电车维修
  • 附近宝骏四s汽车维修店/宝骏4s店修理厂电话

    附近宝骏四s汽车维修店/宝骏4s店修理厂电话

    电车维修 •2026-01-27

    1、具体如下:海阳市综合汽车维修服务点(非宝骏授权4S店) 方圆集团海阳汽车维修有限公司:地址位于山东省海阳市海阳路243号,提供二类机动车维修(含小型车辆维...

  • 雷克萨斯is300fsport,雷克萨斯IS300F17款底盘加强

    雷克萨斯is300fsport,雷克萨斯IS300F17款底盘加强

    电车维修 •2026-01-27

    1、雷克萨斯IS500 F SPORT Performance这款车使用了大V8发动机,证明并非所有雷克萨斯车型都动力“肉”。动力配置:雷克萨斯IS500 F...

  • 天津一汽丰田汽车有限公司地址/天津一汽丰田厂家联系方式

    天津一汽丰田汽车有限公司地址/天津一汽丰田厂家联系方式

    电车维修 •2026-01-27

    1、天津塘沽开发区第九大街。这是二厂地址,三厂在二厂后身。2。2、千万别来这。后悔死的。待遇不好,很受气的。趁早死心吧。3、一汽丰田卡罗拉的产地在天津 卡罗拉...

  • 小汽车动画片大全视频/炫彩小汽车动画片大全视频

    小汽车动画片大全视频/炫彩小汽车动画片大全视频

    电车维修 •2026-01-27

    1、有关赛车的国产动画片:《战龙四驱》、《星际飚车王》、《雷速登闪电冲线》、《机甲兽神》、《汽车人总动员》。2、《汽车总动员》是一部由皮克斯动画工作室制作的一...

  • 附近抵押车二手交易市场/最大抵押车交易市场

    附近抵押车二手交易市场/最大抵押车交易市场

    电车维修 •2026-01-27

    西昌目前未明确有专门收抵押车的固定场所,但部分二手车行可能涉及相关业务,建议联系以下机构确认:可能涉及抵押车业务的二手车行西昌金达二手车交易市场管理有限公司...

  • 宝骏730汽车之家(宝骏730价格表)

    宝骏730汽车之家(宝骏730价格表)

    电车维修 •2026-01-27

    1、但是在中国汽车市场上,有不少消费者一直都嫌弃宝骏的马头车标不太好看,关于换标的声音一直都不绝于耳,宝骏汽车确实也看到了这种趋势,所以全新的r系列平台新产品...

  • 【微型小货车大全,微型小货车大全视频】

    【微型小货车大全,微型小货车大全视频】

    电车维修 •2026-01-27

    微型小货车十大排名如下:五菱载货车:价格:29-74万元特点:提供栏板式、厢式、仓栅式、展翼式四种车箱方式,动力有5L和8L两种选择,油耗低,符合国六排放标准...

  • 江淮a5汽车图片价格,江淮汽车a5多少钱

    江淮a5汽车图片价格,江淮汽车a5多少钱

    电车维修 •2026-01-27

    江淮嘉悦A5纯电版在广州车展首发,其综合续航可达550公里,具备多方面突出表现,具体如下:生产背景:新车和江淮大众共线生产。外观方面前脸:和思皓E20X有颇多...

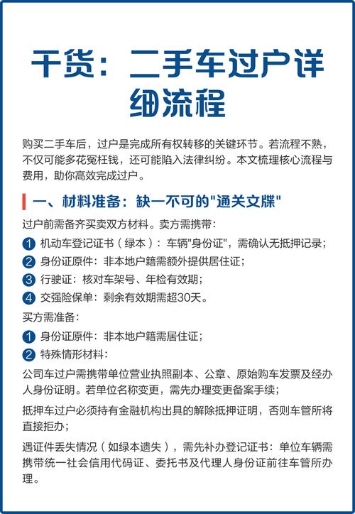
  • 私人车过户给私人流程 私人车辆买卖怎么过户

    私人车过户给私人流程 私人车辆买卖怎么过户

    电车维修 •2026-01-27

    私人二手车过户流程如下:第一步:准备材料并填写合同转让双方需携带身份证明(身份证原件及复印件)、车辆登记证书、行驶证、购车发票或上次过户发票等材料,前往当地车...

  • 日产骐达2024款/日产骐达2024款车胎直径

    日产骐达2024款/日产骐达2024款车胎直径

    电车维修 •2026-01-27

    若预算充足且注重配置与舒适性,选智行版;若预算有限且追求基础实用,选酷动版。两款车型的核心差异体现在配置、内饰材质及价格上,具体选择需结合个人需求:智行版:配...

  • 宝马x1新款2023款,2022宝马x1新款

    宝马x1新款2023款,2022宝马x1新款

    电车维修 •2026-01-27

    1、023款华晨宝马X1行驶中车机黑屏可通过物理按键、中控电源键或断电方式重启,但需注意数据丢失风险并避免行驶中操作,售后可能建议升级系统或更换主机。重启方法...

  • 江南tt奥拓老年代步车 江南奥拓tt怎么样

    江南tt奥拓老年代步车 江南奥拓tt怎么样

    电车维修 •2026-01-27

    最便宜的车价格因多种因素而有很大差异。从市面上来看,一些较为便宜的燃油车大概能低至几万元。比如某些国产小型燃油车,价格可能在3万到5万元左右。这类车通常配置相...

  • 汽车价格最新行情 汽车报价2021最新汽车价格

    汽车价格最新行情 汽车报价2021最新汽车价格

    电车维修 •2026-01-27

    1、在越南,10万人民币理论上可能买到一些豪车,但实际购车情况复杂,需谨慎对待此类信息。夸张信息背后的可能情况有说法称在越南10多万人民币就能买兰博基尼,还有...

  • 现代胜达2023款落地价,现代胜达2023款落地价格

    现代胜达2023款落地价,现代胜达2023款落地价格

    电车维修 •2026-01-27

    中控面板边缘:部分车型将复位键设计为隐藏式按钮,需用细针或牙签按压,常见于中控屏下方或空调控制区附近。系统设置菜单:部分车型通过中控屏的“设置”-“系统”-“...

  • 丰田商务考斯特7座(丰田商务考斯特7座高配价格)

    丰田商务考斯特7座(丰田商务考斯特7座高配价格)

    电车维修 •2026-01-27

    1、丰田考斯特7座房车的具体尺寸如下:长度:约005米 宽度:约040米 高度:约760米 轴距:约935米内部空间经过改装后,通常提供舒适的7座布局,配备沙...

  • 二手10款普拉多2700 二手普拉多2700中东版

    二手10款普拉多2700 二手普拉多2700中东版

    电车维修 •2026-01-27

    若追求性能、配置、新鲜感及低维护成本,坦克300更值得入手;若偏好稳定可靠性、品牌保值率,且接受动力较弱和老旧内饰,可考虑二手普拉多2700。性能与配置对比坦...

  • 一汽大众迈腾汽车之家/2021一汽大众迈腾报价价格

    一汽大众迈腾汽车之家/2021一汽大众迈腾报价价格

    电车维修 •2026-01-27

    作为大家耳熟能详的B级车,一汽大众迈腾,更新后是不是能坚定你买它的心呢?在外观上,新款迈腾在大众家族设计语言的基础上增加了一些不一样的色彩。全新大众迈腾B9改...

  • 奇骏2023款/奇骏2023款参数配置表

    奇骏2023款/奇骏2023款参数配置表

    电车维修 •2026-01-27

    025款日产奇骏落地价因配置和地区政策差异,整体区间为166万-269万元,最低配车型落地约166万元,中高配超混版本落地约18万-27万元,具体需结合当地经...

  • 新普拉多最新消息/新款普拉多2020款图片

    新普拉多最新消息/新款普拉多2020款图片

    电车维修 •2026-01-27

    1、025年11月上市的部分新车外观呈现多元化设计趋势,涵盖极简美学、运动化升级及个性化配色等特点极氪X焕新车型:都市无界极简美学 设计理念:采用“都市无界美...

  • 本田飞度是suv吗(本田飞度是什么类型的车)

    本田飞度是suv吗(本田飞度是什么类型的车)

    电车维修 •2026-01-27

    【太平洋汽车网】本田系列的车:广汽本田有雅阁、皓影、凌派、飞度、缤智、奥德赛、冠道和锋范;本田进口有飞度(进口)、思域(海外)、本田crz、本田insight...

  • 腾翼c30油耗大的原因/腾翼c30加满油能跑多少公里

    腾翼c30油耗大的原因/腾翼c30加满油能跑多少公里

    电车维修 •2026-01-27

    综上所述,长城C30的油耗性能并不会因为使用几年后就特别费油,关键在于车主是否进行了正常及时的保养以及是否注意其他影响油耗的因素。长城c30费油吗长城c30费...

  • 奥迪q5l最低价,q5l奥迪2021款最低价

    奥迪q5l最低价,q5l奥迪2021款最低价

    电车维修 •2026-01-27

    1、奥迪Q5L是否值得购买需结合需求判断:若追求德系豪华品牌、大空间与高性价比,2025款是不错选择;若重视最新科技配置或残值率,需谨慎考虑。核心优势(适合购...

  • 吉利长风版2024款 吉利加长款

    吉利长风版2024款 吉利加长款

    电车维修 •2026-01-27

    1、星越L 2024款长风版的倒车虚线影像主要用于辅助判断距离和倒车轨迹,具体可通过屏幕上的动态虚线和车身轮廓线来操作。虚线功能解析 静态参考线(固定虚线):...

  • 沙特一人奖励一辆劳斯莱斯,沙特豪车

    沙特一人奖励一辆劳斯莱斯,沙特豪车

    电车维修 •2026-01-27

    1、综上所述,沙特球员获赠劳斯莱斯幻影和特斯拉将进行召回是近期汽车行业的两大热点事件。前者展现了沙特王储对球员们的慷慨奖励和对足球运动的热爱;后者则体现了特斯...

  • 首页
  • 上一页
  • 12
  • 13
  • 14
  • 下一页
  • 尾页

最近发表

  • 【2012款沃尔沃s60怎么样,12年沃尔沃s60l】
  • 丰田兰德酷路泽皮卡 丰田酷路泽皮卡有几款
  • 12座考斯特,12座考斯特商务车需要什么驾照
  • 15年二手起亚k2建议买吗/2015年的起亚k2现在能卖多少钱
  • nx300h nx300h雷克萨斯报价
  • 君威怎么样 君威怎么样值得买吗
  • 奥迪a3粉色多少钱,奥迪a3粉丝
  • 14年奥迪a6l多少钱/14年奥迪a620t最低价格
  • 别克凯越手动挡怎么样,别克新凯越手动挡
  • 93年三菱老款帕杰罗/老式三菱帕杰罗

热门文章

  • 川崎z1000价格,川崎z1000价钱2026-01-25
  • 丰田雷凌2020新款报价及图片,丰田雷凌2021新款报价及图片汽车之家2026-01-25
  • 网络用语get是什么意思的简单介绍2026-01-25
  • 金龙2座封闭货车报价表/金龙2座封闭面包车2026-01-29
  • 登山赛车破解版/登山赛车破解版下载2026-01-29
  • 连花清瘟胶囊的作用,连花清瘟胶囊的作用与功效对普通感冒管用吗2026-01-25
  • 新车上牌一天能办完吗/为什么新车不建议当天开回去2026-01-25
  • 豫r(豫rf38v7扣12分真实原因)2026-01-25

© 2026 迅捷号 浙ICP备2025145476号-1